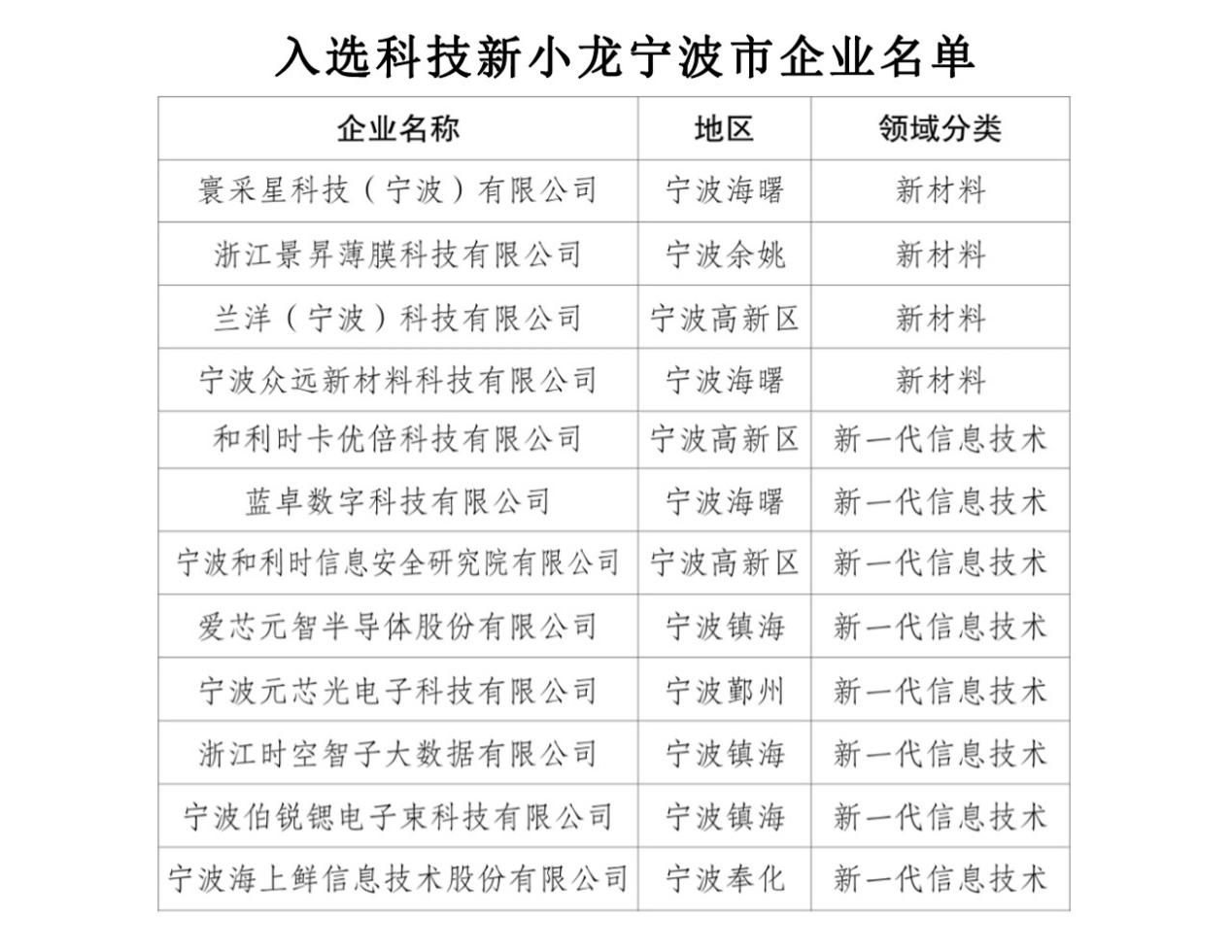
近日,首批浙江省“科技新小龙企业”名单正式揭晓,宁波市12家优秀企业成功入选,覆盖新一代信息技术、新材料产业领域。
浙江省“科技新小龙企业”评选是在浙江省深入实施创新驱动发展战略、加快发展新质生产力的背景下推出的一项重要举措。该行动由浙江省科学技术厅、新华社浙江分社、浙江省经济和信息化厅、国家金融监督管理总局浙江监管局指导,省高新技术企业协会联合新华社新闻信息中心浙江中心、省创业投资协会、省银行业协会、《浙商》杂志社、新华网股份有限公司浙江分公司、省科技宣传教育中心、省科技成果转化联盟等共同开展,旨在发掘并护航一批具备核心技术和强劲增长动能的创新型中小企业。

“科技新小龙企业”的评选聚焦企业的创新内核与成长动能,评选标准严格,企业需拥有高层次人才领衔的研发团队,近三年研发投入占比不低于10%,营收或估值年增长率超过30%。入选“科技新小龙企业”标志着企业作为重点培育单位在技术前沿性、产业价值及发展潜力方面获得了省级层面的认可,正式跻身浙江省重点护航与培育的科技企业行列。
在“十五五”规划强调培育新动能、加快高水平科技自立自强的政策导向下,持续增加高质量科技供给和支撑现代化产业体系建设的路径已经明确。“科技新小龙企业”的培育,正是地方层面将国家战略转化为具体行动、布局未来产业的关键抓手。这批企业有望在政策与资源的双重赋能下,成长为助推浙江高质量发展、全面落实“十五五”规划的重要新生力量。
其中,兰洋(宁波)科技有限公司作为液态散热领域的代表企业,近三年估值平均增长率达245.91%,平均研发投入占比达38.55%,成功跻身名单。据悉,兰洋科技是国家级专精特新“小巨人”企业,专注于液态散热技术的研发与应用,企业已构建覆盖材料、装置到系统解决方案的全链条技术体系,累计申请知识产权260余项,参与多项国家及行业标准制定。其“高性能冷却液”曾获浙江省首批次新材料认定,相关液冷机房级解决方案亦入选省数字经济发展优秀案例,展现较强的技术转化能力与行业影响力。

